屏東縣醫師公會

‼️重要通知‼️ 115 年度提升基層護理人員照護品質獎勵方案 最後更新時間:115/05/12發佈時間:114/12/30

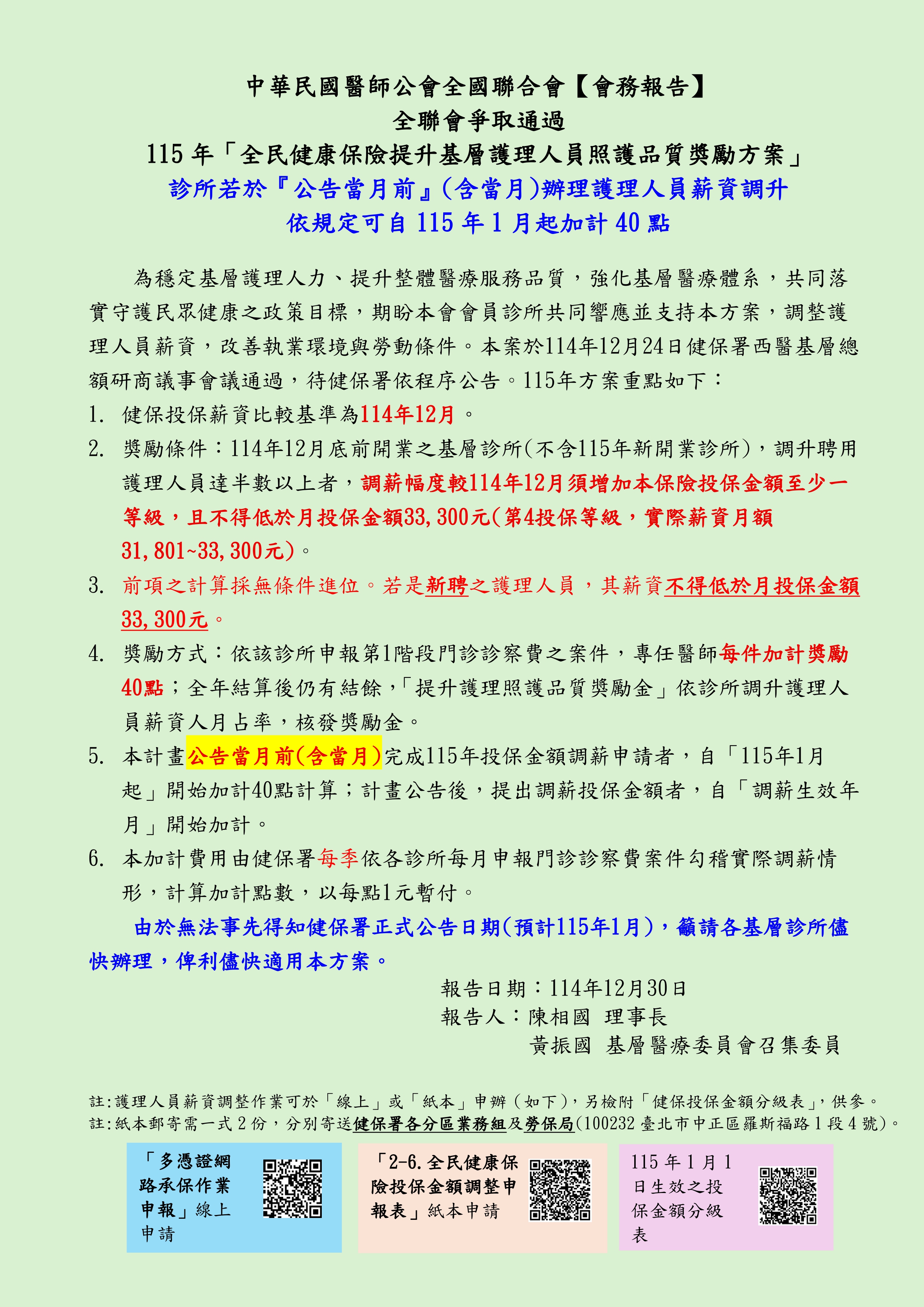
1. 敬請各診所幫50%(含)以上執登護理人員調薪一個健保投保薪資級距 (不得低於33,300元),114年12月將「全民健康保險投保金額調整申報表」寄給健保署高屏業務組,115年1月調薪生效,115年1月診所即可領到「護理人力加計」費用。

2. 協議以115年、116年,兩年當作一個「組合」,只要115年幫50%以上護理人員調薪,116年再將115年未調薪的護理人員調薪,116年也可以拿領到5年累滾的護理人力加計費用(預估116年38,500元/月/1位醫師)。

3. 目前月合理門診量25天,每一位醫師每天前30位診察費加計40點,預估每個月每一位醫師最多可以領到30,000元。

4. 以上已經健保署評估同意、提案114年12月11日西醫基層研商議事會議通過,並且提報12月24日四總額支付標準共擬會議報告通過,已經定案。

🟥正式方案尚須待健保署依程序公告,比照114年本方案一樣:申報調薪在「健保署公告日前」成功送出申請即可從115年1月起加計40點,但若在「健保署公告日後」才成功送出調薪申請,會從申請送出的次月起加計40點。(由於公告日期無法事先確定,所以114年12月提出確定115年1月就確定可以加計40點)

🟥關於115年提升基層護理人員照護品質獎勵方案,經114年12月24日健保署支付共擬會議通過,提供全聯會王宏育常務監事在12月台灣醫界醫言集刊登說明文,大家可以參考:https://reurl.cc/dq99xg

相關檔案

  • 無檔案

相關連結

  • 無連結